12月7日,中信特鋼發布了《關于子公司參與競買上海電氣集團鋼管有限公司60%股權的公告》(以下簡稱《公告》)。

從《公告》中獲悉,11月30日,上海電氣掛牌轉讓這部分股權,底價約19.08億元。中信泰富特鋼集團股份有限公司擬競買上海電氣集團鋼管有限公司60%股權。
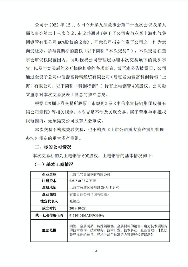
上電鋼管是上海電氣為控股天津鋼管而專門設立的一家平臺公司,其持有的核心資產為所持天津鋼管51.02%股權。天津鋼管承繼了天津鋼管集團股份有限公司原350萬噸無縫鋼管產能相關的核心資產。天津鋼管是目前國內規模領先、品種規格齊全的石油套管生產企業,在國際市場上能與全球領先的無縫鋼管企業并駕齊驅,享有極高的國際品牌認可度和知名度。為完善戰略布局、謀求長足發展,2021年中信特鋼(以下簡稱“公司”)子公司科創特鋼競購了上電鋼管40%的股權,上海電氣和公司子公司科創特鋼分別持有上電鋼管60%和40%的股權。公司擬通過全資子公司為參與競買主體,以自有及自籌資金參與本次交易的競買程序,若公司此次成功競得上電鋼管60%股權,上電鋼管將成為公司的全資子公司,有利于公司進一步 鞏固及發展無縫鋼管市場,提升公司在市場上的整體競爭力。
上電鋼管盈利能力低于公司,主要是因為上電鋼管子公司天津鋼管歷史虧損較重,公司 2021年參股上電鋼管后全面參與了天津鋼管的經營管理,兩年來,上電鋼管控股子公司天津鋼管產品質量、市場認可度、產品結構不斷優化,盈利能力顯著提升。2022年1-10月份同比大幅減虧,特別是二季度以來天津鋼管持續保持盈利,并保持向好勢頭。公司收購上電鋼管后,隨著公司逐步加強對天津鋼管的全面賦能,天津鋼管的研發能力、產品質量、市場認可度的進一步提高,天津鋼管的產銷量和盈利能力未來將進一步提升。本次交易符合公司進一步完善產品結構、謀求長足發展戰略布局,將增強公司鋼管產品的競爭力,使天津鋼管與公司形成更大協同效應,有利于減少與公司的關聯交易,也有利于進一步拓展無縫鋼管產品下游市場,促進公司各板塊的全面發展。因此,公司有必要收購上電鋼管60%的股權。本次交易資金來源為公司自有及自籌資金,不會對公司財務狀況及現有經營成果產生重大影響,不存在損害公司及全體股東利益的情況。
《公告》全文如下——






































